疫情重点地区是哪些地/疫情重点地区是哪些地方
湖北等7省外来务工人员回扬州要一律劝返,无锡也不让进!国家发改委:这...
〖壹〗、国家发改委明确表示 ,将湖北等7省划定为疫情重点地区并一律劝返外来务工人员的做法是不允许的。

〖贰〗 、发改委表示:将湖北等7个省份划定为疫情重点地区,要求这些地区的外来务工人员暂缓入内是不被允许的 。

北京算是疫情重点地区吗/北京属于疫情重点地区吗
〖壹〗、北京有属于疫情重点地区的情况。首先,明确疫情重点地区的判定标准。根据相关规定,疫情重点地区原则上是指14天内发生本地病例(或无症状感染者)或公布疫情中、高风险地区的地域。这一标准为判断一个地区是否属于疫情重点地区提供了清晰、客观的依据 。从本地病例情况来看 ,北京存在新增本土感染者的情况。
〖贰〗 、例如,疫情早期湖北全省及全国确诊病例超过100人的27个市被列为重点疫区,具体包括浙江省温州市、台州市、杭州市 、宁波市 ,河南省信阳市、驻马店市,安徽省合肥市、阜阳市,江西省南昌市等。这类地区因疫情传播风险较高 ,需采取严格管控措施 。
〖叁〗 、重点疫区是指累计确诊病例数超过100例的城市或地区,在疫情全球爆发背景下,也包含境外疫情严重、累计确诊数较高的国家或地区。具体说明如下:国内重点疫区判定标准及实例国内重点疫区以城市为单元 ,判定标准为累计确诊病例数超过100例。
〖肆〗、疫情仍未完全遏制,需强化防控意识尽管全国多地疫情已呈现逐渐受控趋势,但北京的持续高病例数表明 ,新冠病毒仍未被彻底遏制 。这警示我们,疫情防控不能因局部好转而放松警惕,必须持续强化外防输入 、内防反弹的防控意识。
广东疫情重点地区名单
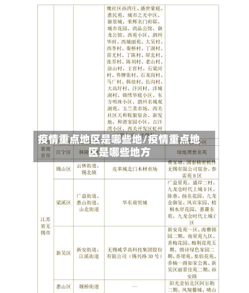
〖壹〗、020年3月广东省新冠肺炎疫情风险等级重点地区名单如下:中风险地区:广州市越秀区;深圳市福田区;佛山市禅城区、南海区 、顺德区、三水区;惠州市惠城区、惠阳区、惠东县 、博罗县、大亚湾区;中山市主城区片区;肇庆市端州区;揭阳市普宁市。
〖贰〗、广东疫情最新情况全省情况:截至3月13日24时,全省累计报告新冠肺炎确诊病例1356例 ,累计出院1299例,累计死亡8例 。13日当天全省无新增确诊病例,新增出院3例。有483名密切接触者正在接受医学观察。在院病例情况:在院的49例确诊病例中 ,轻型1例,普通型29例,重型5例 ,危重型14例 。
〖叁〗 、报告地区:广州市 病例特征:均为本土确诊病例,未提及境外关联或特殊传播途径。境外输入病例 确诊病例:新增1例(广州报告,来自柬埔寨)。无症状感染者转确诊:1例(广州报告 ,来自柬埔寨)。
〖肆〗、广东省“两热 ”(基孔肯雅热和登革热)疫情高风险区涉及以下地区:深圳市福田区福保街道菩提路216号点彩人家28栋该区域被明确列为高风险区,需重点关注蚊媒传播风险 。基孔肯雅热和登革热均通过伊蚊叮咬传播,居民应加强防蚊措施 ,如清理积水容器、使用蚊帐或驱蚊剂,避免蚊虫滋生。
〖伍〗 、截至2021年10月28日12时,广东省对重点地区来(返)粤人员健康管理措施主要包括分类管控、核酸检测、健康监测等要求,具体需结合疫情风险等级和人员行程综合判定。
重点疫区都有哪些省份
〖壹〗 、例如 ,疫情早期湖北全省及全国确诊病例超过100人的27个市被列为重点疫区,具体包括浙江省温州市、台州市、杭州市 、宁波市,河南省信阳市、驻马店市 ,安徽省合肥市、阜阳市,江西省南昌市等 。这类地区因疫情传播风险较高,需采取严格管控措施。
〖贰〗、例如 ,疫情初期湖北全省因疫情严重被整体列为重点疫区;同时,全国范围内确诊病例超过100人的27个城市也属于此类,包括浙江省温州市 、台州市、杭州市、宁波市 ,河南省信阳市 、驻马店市,安徽省合肥市、阜阳市,江西省南昌市等。这些地区因病例集中、传播风险高 ,需采取更严格的防控措施 。
〖叁〗 、实例:湖北全省因疫情早期集中爆发,所有城市均被列为重点疫区。全国范围内另有27个市累计确诊超100例,如浙江省温州市、台州市、杭州市 、宁波市,河南省信阳市、驻马店市 ,安徽省合肥市、阜阳市,江西省南昌市等。
〖肆〗 、湖北省作为重点疫区:作为疫情的发源地,湖北省尤其是武汉市在疫情期间面临着极大的挑战 。随着疫情的扩散 ,湖北省其他地区也受到了严重影响,因此整个省份被视为重点疫区。 广东、黑龙江等省份的疫情情况:广东等地由于人口流动大、密度高,疫情传播速度快 ,一度成为重要的防控区域。
〖伍〗、浙江景宁畲族自治县将红星街道等12个区域列为重点防控区,梅歧乡等10个区域为一般防控区 。
〖陆〗 、- 广东省:广州市花都区等48个县市 - 广西壮族自治区:南宁市青秀区等14个县区 西南地区 - 重庆市:万州区等26个区县 该疫区名单依据国家林草局2024年最新监测数据划定,疫区县需严格执行疫木清理、媒介昆虫防治等措施。其中浙江、江西 、湖南三省疫区县数量超过50个 ,属重点防控区域。
什么叫重点疫区
〖壹〗、重点疫区是指累计确诊病例数超过100的城市或地区,包括国内和世界两类,具体判定标准及防控措施如下:国内重点疫区判定标准国内重点疫区通常以累计确诊病例数是否超过100为划分依据。
〖贰〗、重点疫区是指累计确诊病例数超过100例的城市或地区 ,在疫情全球爆发背景下,也包含境外疫情严重 、累计确诊数较高的国家或地区 。具体说明如下:国内重点疫区判定标准及实例国内重点疫区以城市为单元,判定标准为累计确诊病例数超过100例。
〖叁〗、重点疫区指累计确诊病例数超过100例的城市或地区,在疫情全球爆发背景下 ,也包含境外疫情严重、输入风险高的国家或地区。具体说明如下:国内重点疫区判定标准及实例 判定标准:以累计确诊病例数为核心指标,通常将累计确诊超过100例的城市或地区划定为重点疫区 。
发表评论