湖北地区疫情风险分布/湖北省最新疫情风险等级划分
湖北省哪些地方属于高风险区
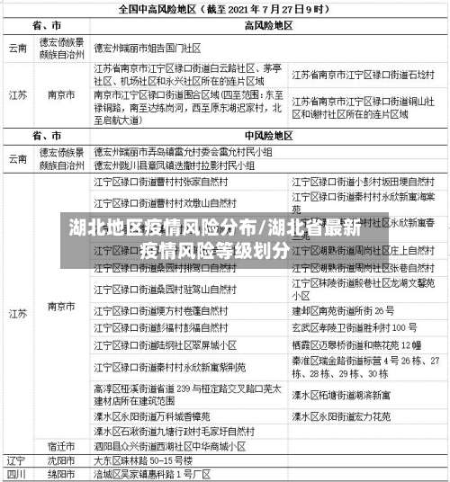
〖壹〗、月29日 ,湖北首次发布《湖北省县(市 、区)新冠肺炎疫情风险等级评估报告》,截至2020年2月28日24时,全省低风险县(市、区)11个 ,中风险县(市、区)34个,高风险县(市 、区)58个。 具体评估情况如下:评估标准低风险地区:无确诊病例或连续14天无新增确诊病例的县(市、区)被划定为低风险地区 。

〖贰〗、湖北省高低风险地区名单截至2022年11月22日10:00,湖北省有高低风险地区,在武汉和黄冈。

〖叁〗、湖北省高风险地区名单截至2022年11月22日11:30 ,湖北省有高低风险地区,在武汉 、潜江和黄冈。

〖肆〗、现在湖北哪些地方是高风险区 湖北省中风险市县降至4个,高风险地区只剩武汉市 。
〖伍〗、湖北省高低风险地区名单截至2022年11月22日11:30 ,湖北省有高低风险地区,在武汉 、潜江和黄冈。
〖陆〗、江汉区满春街道双龙街8号1单元 江汉区民权街道港边巷10号 江汉区,隶属湖北省武汉市 ,是七个中心城区之一,地处汉口地区中部、南临长江 、汉江交汇处,分别与武昌区、汉阳区隔江相望;北抵张公堤 ,与东西湖区接壤;东、西两面各与江岸区 、_口区相邻,截至2021年10月,江汉区下辖13个街道。

新一轮疫情波及20省38市,全国高中风险地区“5+66”,本轮疫情由多个不...
〖壹〗、截至11月6日19时 ,新一轮疫情已波及20个省(自治区、直辖市)38个市,全国现有高风险地区5个 、中风险地区66个,本轮疫情由多个不关联的境外输入源头引发。
〖贰〗、截至11月2日19时,新一轮疫情波及17省34市 ,全国高中风险地区为“3+43”,重庆、成都均通报新增本土确诊病例 。
〖叁〗、南京市此次疫情由德尔塔毒株引起,截至7月26日24时 ,全市累计报告本土确诊病例106例,本土无症状感染者6例,且已开展多轮全员核酸检测 ,第三轮全员核酸检测也在提前准备中。疫情基本情况病毒毒株:引起这次疫情的病毒毒株是德尔塔毒株。
〖肆〗 、近来国内疫情形势较为严峻,而根据国务院客户端APP对全国疫情中高风险地区目录调整的情况,截止到12月19日24时31省区市高风险地区有13个 ,中风险地区有58个,具体的中国风险名单如下 。
〖伍〗、无新增死亡病例。无新增疑似病例。广西疫情溯源广西百色本轮疫情传播链条清晰,首发病例在省外感染的可能性大 ,近来病毒基因测序仍是奥密克戎变异株 。疫情由一起德保县都安乡聚集性活动引发,形成以德保县为主要传播地的聚集性疫情,呈现局部聚集、多点散发态势,并出现外溢到多个市县的情况。
〖陆〗 、河南郑州疫情最新通报防控政策管控通知通告消息分级分类管理(一)全域内除防外溢临时管控区、风险小区和风险单元外 ,恢复正常生产生活秩序,实施常态化疫情防控措施。居民要自觉遵守疫情防控要求,戴口罩、扫码 、出行时查验24小时内核酸检测阴性证明 ,不得前往涉疫区域 。
湖北为什么增加这么多疫情
〖壹〗、湖北疫情增加的原因主要包括地理位置因素、人口密集度高 、早期防控措施不足等。 地理位置因素:湖北位于中国中部,是一个交通枢纽省份,人员流动频繁 ,这增加了疫情传播的风险。 人口密集度高:湖北人口众多,特别是武汉市,人口密度极高 ,这为病毒的传播提供了更多的机会 。
〖贰〗、湖北疫情数据激增原因:截至12日24时,湖北新增新冠肺炎病例14840例,其中武汉13436例。数据激增主要因诊断标准调整 ,不再仅依赖核酸检测,符合临床诊断标准的病人即可确诊。此举虽使数字飙升,但避免了患者遗漏治疗,确保了确诊数据的透明公开与实事求是。
〖叁〗、地理位置因素:湖北位于中国中部 ,作为交通枢纽,人员流动频繁,与各地区的交往密切 ,这使得疫情更容易传播和扩散 。 人口密集度高:湖北省特别是武汉市人口众多,人口密度高,增加了病毒传播的机会。一旦有感染者 ,病毒更容易在人群中传播。
发表评论