【苏州无疫情地区查询系统,苏州 无症状感染】
苏州密切接触者查询方法(查询入口+查询流程)
第一步:进入服务并点击“查自己”打开同行密接人员自查服务页面后 ,在页面功能选项中找到并点击“查自己 ”按钮。此操作旨在明确查询对象为本人,系统将基于用户身份信息调取相关数据 。

官方渠道查询:访问苏州市吴中区卫生健康委员会的官方网站,通常这类信息会在“通知公告”或“专题专栏”中的“疫情防控 ”或“预防接种”板块发布。关注“吴中发布”或“苏州健康 ”等官方微信公众号 ,这些平台会及时发布关于预防接种服务的最新通知和开放接种点信息。

四是经本人授权,可以通过查询身份证件等方式授权工作人员代查健康码,这样就方便不使用智能手机的群体出行 。五是有条件的地区和场所要为不使用智能手机的老年人等群体设立“无健康码通道”。六是加强健康码数据安全管理 ,坚决防止数据的泄露。

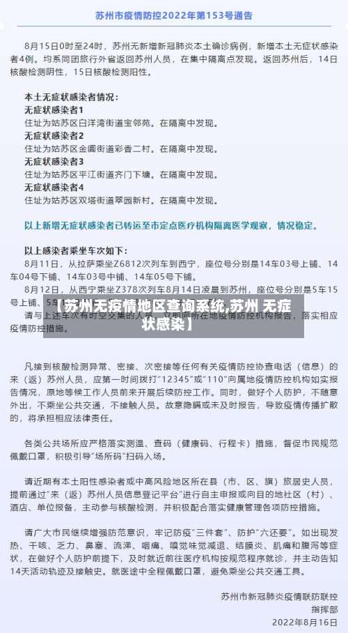
病例活动轨迹:11月20日曾与上海确诊病例在苏州有密切接触史,22日晚返杭,23日至24日在艺术与考古博物馆上班 ,24日中午12时50分左右曾在西区生活组团食堂二楼西面风味餐厅用餐 。25日上午接外地疾控部门通知,按密切接触者隔离观察,25日18时左右被确定为无症状感染者。
广州到凯里需要隔离的,现在疫情管控很严 ,有外地进入本地的人员都要有不同时间的隔离。
2022全国返乡政策查询系统入口(附返乡公告)
〖壹〗 、022全国返乡政策可通过本地宝返乡专题查询,手机端点击查询入口进入系统 。查询系统入口 平台名称:本地宝返乡专题入口链接:手机端点击【点击进入】进入查询页面(需实际保留可跳转的链接或二维码,当前示例为文字描述)。部分地区返乡政策公告 上海市 政策状态:暂未公布具体返乡政策。
〖贰〗、政策实施时间:以上措施自发布之日起实施至2022年3月15日。后续本市将根据国内外疫情形势 ,及时动态调整相关防控措施和实施时间 。入境返乡政策新入境人员隔离与健康监测:上海对新入境人员实施14天集中隔离观察后,继续开展7天社区健康监测。
〖叁〗、用户可通过专题页面进入查询系统(需点击文中“点击进入”链接),支持切换目标城市以获取对应政策。查询步骤 步骤1:进入专题页面后 ,选取需查询的城市(如北京市) 。步骤2:在专题中查看以下内容:返乡疫情防控要求(如核酸检测 、隔离规定);聚集性活动管理措施;返乡政策最新动态及调整通知。
〖肆〗、外地来沪返沪人员抵沪后开展7天自主健康监测,每天早晚自测体温,减少不必要活动 ,规范佩戴口罩。 强化四方责任,加强对交通客运场站、商场超市 、酒店宾馆等场所的体温测量和健康码查验 。 以上措施自发布之日起至2022年3月15日实施,后续根据国内外疫情形势动态调整。
〖伍〗、机票+酒店 ”业务。2022春节返乡政策查询方式如下:查询入口:点击查看 查询步骤:选取查询城市/区域 ,即可查询返乡疫情防控要求、进出交通方式出行规定等 。温馨提示:微信搜索公众号北京本地宝,关注后在对话框回复【返乡】可获春节返乡最新规定(是否需要隔离/核酸) 、春节疫情防控政策。
苏州什么地方没有疫情
虎丘区。根据苏州市疫情防控中心可知,截止2022年12月8日虎丘区为低风险地区,实行常态化管理 ,没有疫情了 。苏州是江苏省辖地级市,地处江苏省东南部、长三角中部,东傍上海 ,南接浙江,西抱太湖,北依长江 ,全市地势低平,境内河流纵横,湖泊众多。
都没有疫情。通过查询相关公开信息显示苏州疫情已经得到良好缓解。国务院联防联控机制《关于进一步优化落实新冠肺炎疫情防控措施的通知》对已按小区(村组)划定的高风险区 ,根据疫情情况及时调整为按楼栋、单元、楼层 、住户划分,组织落实好各项管控和服务保障措施 。
吴中区。截止2022年12月9日,苏州市吴中区解除6个高风险区 ,全域实施常态化防控措施。吴中区,隶属于江苏省苏州市,位于苏州市中西部 。
没有。通过查询苏州疫情防控公告显示,截止2022年9月26日 ,该地区无新增无症状感染者,属于常规管控区,因此徐家浜社区没有疫情。继续常规化管理 ,各乡镇要进一步提高思想认识,全面压实各方责任,要抓紧抓严抓细各项疫情防控措施落实 ,扩围加密、提高质效,坚决打赢疫情防控阻击战 。

发表评论