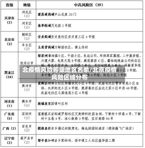
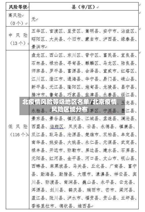
北疫情风险等级地区名单/北京疫情风险区域分布
2022年5月19日起北京风险等级调整通报详情
截至2022年5月18日24时 ,经市疾控中心评估,按照《北京市新冠肺炎疫情风险分级标准》,朝阳区3地、房山区3地 、通州区1地调整风险等级。升级为中风险地区:房山区阎村镇北京理工大学房山分校:近14天累计报告4例本土确诊病例,即日起由低风险地区升级为中风险地区 。

截至2022年5月19日 ,北京理工大学房山分校累计确诊病例为11例。根据北京市新型冠状病毒肺炎疫情防控工作第339场新闻发布会通报,北京理工大学房山分校疫情发生后,相关部门立即启动应急响应机制 ,落实8小时工作机制以快速控制疫情传播。风险等级调整依据为近14天累计报告病例数。

022年5月4日起,北京市调整了部分地区疫情风险等级,将朝阳区金盏乡金盏嘉园二社区升级为高风险地区 ,房山区阎村镇大紫草坞村升级为中风险地区 。朝阳区金盏乡金盏嘉园二社区:截至2022年5月3日24时,该社区近14天累计报告6例本土确诊病例。
022年5月12日起,北京市风险等级调整情况为2地升级为中风险地区 ,5地风险等级调低,具体如下:升级为中风险地区的有:截至2022年5月11日24时,房山区阎村镇紫欣苑小区近14天累计报告3例本土确诊病例 ,通州区马咸桥镇样本小区近14天累计报告2例本土确诊病例。

北京中高风险地区最新名单最新
截至近来,全国中高风险地区名单如下:高风险地区9个,中风险地区167个 。
截至2022年5月18日24时,经市疾控中心评估 ,按照《北京市新冠肺炎疫情风险分级标准》,朝阳区3地、房山区3地、通州区1地调整风险等级。升级为中风险地区:房山区阎村镇北京理工大学房山分校:近14天累计报告4例本土确诊病例,即日起由低风险地区升级为中风险地区。
自2022年3月16日起 ,北京市朝阳区小红门乡肖村被定为中风险地区 。具体说明如下:风险等级调整依据:截至2022年3月16日12时,朝阳区小红门乡肖村近14天累计报告3例本土确诊病例。经北京市疾控中心评估,依据《北京市新冠肺炎疫情风险分级标准》 ,将该区域定为中风险地区。
月21日16时至1月22日16时,北京市新增9例本土新冠肺炎确诊病例(轻型8例、普通型1例,含1例无症状感染者转确诊)和3例本土无症状感染者;丰台区玉泉营街道万柳园小区因近14天累计报告8例本土确诊病例 ,被调整为高风险地区 。
中风险地区:2个房山区窦店镇田家园村 房山区窦店镇小高舍村 低风险地区:除上述中高风险地区外,房山区全市其它地区均为低风险地区。温馨提示:微信搜索公众号北京本地宝,关注后在对话框回复【风险】可获取北京/全国疫情风险等级查询入口 、全国中高风险地区最新名单(实时更新)。
4月29日起北京风险等级调整通报(在朝阳房山)
月29日起 ,北京市朝阳区潘家园街道松榆西里社区由中风险地区升级为高风险地区,房山区琉璃河镇兴礼村由低风险地区升级为中风险地区 。信息来源:4月29日北京市新型冠状病毒肺炎疫情防控工作第319场新闻发布会。朝阳区潘家园街道松榆西里社区调整情况:调整前风险等级:中风险地区。调整后风险等级:高风险地区。
自4月25日起,北京市将朝阳区垡头街道垡头西里社区、三间房乡艺水芳园社区、南磨房乡南新园社区 、十八里店乡周家庄中路19号院和房山区窦店镇于庄村这5个地区升级为中风险地区 。信息来源:4月25日北京市新型冠状病毒肺炎疫情防控工作第314场新闻发布会。
截至2022年5月18日24时,经市疾控中心评估 ,按照《北京市新冠肺炎疫情风险分级标准》,朝阳区3地、房山区3地、通州区1地调整风险等级。升级为中风险地区:房山区阎村镇北京理工大学房山分校:近14天累计报告4例本土确诊病例,即日起由低风险地区升级为中风险地区 。
北京行程卡为什么带星号?
〖壹〗 、北京行程卡带星号的原因是北京两地升级为中风险地区 ,14天内到达或途经北京市的行程会被标记星号(*)。以下是详细说明:星号标记规则:行程卡中的星号表示用户在过去14天内访问过的城市中存在中风险或高风险地区,但不直接关联用户个人风险等级。星号仅作为行程信息的提示,具体风险需结合当地防疫政策判断 。
〖贰〗、行程卡带星号的情况:行程卡上的星号(*) ,是“行程卡 ”为更清晰、准确地提示用户过去14天内到访情况而增加的标记。它表示用户过去14天内到访过存在中高风险地区(包括街道或以街道为单位的区域)的地方。这并不意味着用户本人感染了病毒,而是表明其地理位置曾与中高风险区域有关联 。
〖叁〗 、行程卡带星对出行有一定影响,但具体影响程度取决于是否实际到访过中高风险区域以及目的地的防控政策。行程卡带星的含义:城市名称标有*(星号) ,表示您在过去14天访问过的城市中近来存在中等或高风险区域,但这并不意味着您实际访问过这些区域。
〖肆〗、星号消失的条件:行程卡带星号表示用户过去14天内途径或到访过存在中高风险地区的城市 。当该城市内所有中高风险地区均被调整为低风险后,行程码的星号会自动消失。北京此次摘星正是基于全市范围内中高风险地区清零的判定结果。
〖伍〗、行程码地区带星号的原因是持有人在过去14天访问过的城市中存在中等或高等风险区域。具体说明如下:星号标记的依据行程码通过通信大数据分析用户轨迹 ,若用户停留过的城市中存在中高风险区域(以国家卫生健康委每天更新的风险等级为准),则该城市名称旁会标注星号(*) 。
〖陆〗 、摘星背景:此前北京因部分区域通报确诊病例,疫情等级调整为中高风险地区,导致居民行程码出现星号。星号表示用户去过或经过确诊病例地区 ,可能对出行造成限制。摘星条件:全域调整为低风险地区,且无中高风险地区存在 。
发表评论