新疆地区疫情防控通知(新疆地区疫情防控通知最新)
新疆多地调整通行政策,这些人员来乌需隔离!7月27日最新政策
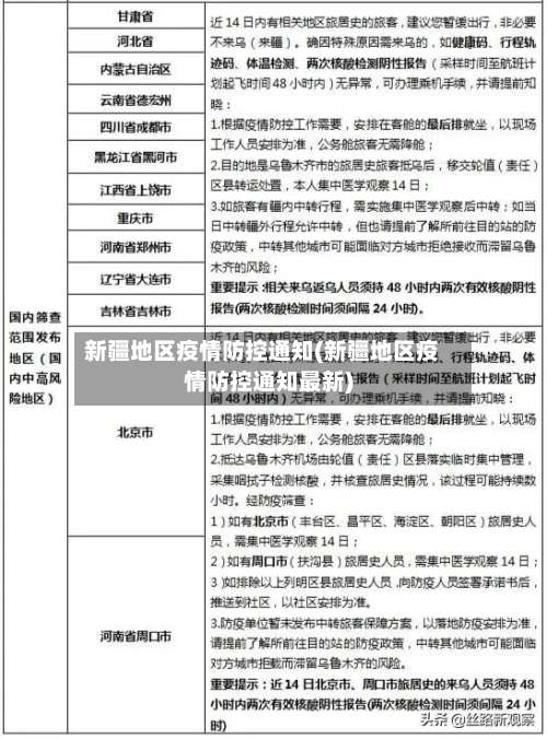
〖壹〗、月27日新疆多地调整后的通行政策如下:乌鲁木齐集中隔离人员:14天内有江苏全省 、云南德宏、辽宁沈阳、安徽马鞍山 、芜湖(新增)、四川绵阳、广东中山旅居史的人员落地需集中隔离。核酸检测通行人员:浙江台州旅客落地进行核酸检测,结果无异常可自由通行 。隔离时长:来乌返乌人员隔离须补齐离开疫区满14天 ,即行程码记录消失为止。

〖贰〗、截至7月27日,新疆多地调整通行政策,以下人员来乌鲁木齐需隔离:来自特定地区的人员:新疆乌鲁木齐 、伊宁市、天池、喀纳斯 、喀什、赛里木湖等地对来自江苏、云南 、辽宁、安徽、四川 、广东等地的人员实施了隔离要求。这些地区的人员在抵达乌鲁木齐后 ,需按照当地政策进行隔离 。

〖叁〗、新疆多地通行政策调整情况如下:乌鲁木齐市隔离政策:近14天内有广东省广州市、深圳市 、茂名市、佛山、湛江市、浙江温州市旅居史的游客落地后需隔离。

〖肆〗 、自7月17日起,筛查近14日以内有浙江省台州市旅居史来乌返乌人员。对目的地为本市人员,体温、健康码无异常者,推送至属地区(县) ,由居住地社区严格落实落地核酸检测,不隔离;中转旅客,正常中转。其他人员凭两码、测温正常通行 。喀什 防疫政策暂时无调整 ,近14日内有云南德宏州旅居史的游客需集中隔离。
〖伍〗 、024年7月28日俄乌战争最新战况解析 战场整体态势 乌总参战报显示,7月27日战场发生122次战斗,俄军新增阵亡1210人 ,损失包括11辆坦克、24辆装甲车、45门火炮 、53架无人机、1枚巡航导弹、1艘军舰 、86辆运油卡车及3套特种设备。
临朐关于做好当前新疆新冠肺炎疫情防控的紧急通告
根据当前新冠肺炎疫情防控形势,为坚决防止新冠肺炎疫情输入,通告如下:密切关注新疆喀什地区来临返临人员 。
接种疫苗是近来预防控制新冠肺炎疫情最安全、最有效的手段 ,能够有效降低人群感染新冠肺炎的风险,请符合接种条件的居民尽快到辖区接种单位预约接种新冠病毒疫苗。
在此,紧急提醒如下:主动登记报备 ,配合落实防控措施。对10月1日以来有疫情重点地区旅居史的人员和后续发生本土确诊病例的地级市旅居史的人员,以及与病例活动轨迹有交集史的人员,请立即向所在村居、工作单位 、接待单位和酒店报备,配合做好核酸检测、医学观察和健康监测等疫情防控措施 。
强制佩戴口罩、体温检测、通风消毒;查验健康码与行程码 ,不符合要求者禁止入内;实施控流限流措施,避免人员过度聚集。
为进一步强化疫情防控措施,严防疫情输入 ,巩固来之不易的防疫成果,保障人民生命健康安全,现就有奖举报近期疫情重点地区来临返临漏管人员有关事项通告如下:主动报备 ,积极配合。
关于进一步优化落实新冠肺炎疫情防控措施的通知
《关于进一步优化新冠肺炎疫情防控措施 科学精准做好防控工作的通知》于2022年11月11日发布,核心是科学精准落实二十条优化措施,统筹疫情防控与经济社会发展 ,坚决避免“一刀切”和层层加码,最大程度保护人民生命安全和身体健康 。
022年12月7日,国务院联防联控机制综合组发布《关于进一步优化落实新冠肺炎疫情防控措施的通知》 ,提出十条针对性措施优化疫情防控,包括科学精准划分风险区域 、优化核酸检测、调整隔离方式等,旨在提高防控科学精准水平,最大程度保护人民生命安全和身体健康 ,最大限度减少疫情对经济社会发展的影响。
重要机关、大型企业及特定场所可自行确定防控措施。跨地区流动人员不再查验核酸检测阴性证明和健康码,不再开展落地检 。优化调整隔离方式 感染者分类收治:具备居家隔离条件的无症状感染者和轻型病例一般居家隔离(也可自愿集中隔离),隔离第7天连续2次核酸检测Ct值≥35解除隔离 ,病情加重者转定点医院。
为全面 、准确、完整贯彻落实国务院联防联控机制综合组《关于进一步优化落实新冠肺炎疫情防控措施的通知》有关要求,方便市民群众生产生活,即日起优化调整我市防控措施如下:常态化核酸检测调整除规定的重点岗位人群外 ,不再开展常态化核酸检测,其他人员实行“愿检尽检 ”。
根据当前疫情形势和病毒变异情况,为更加科学精准防控 ,切实解决防控工作中存在的突出问题,现就进一步优化落实疫情防控措施有关事项通知如下:一是科学精准划分风险区域。按楼栋、单元 、楼层、住户划定高风险区,不得随意扩大到小区、社区和街道等区域 。不得采取各种形式的临时封控。二是进一步优化核酸检测。
新华社北京11月11日电 国务院联防联控机制综合组11日公布《关于进一步优化新冠肺炎疫情防控措施 科学精准做好防控工作的通知》 。通知指出 ,党中央对进一步优化防控工作的二十条措施作出重要部署 、提出明确要求,各地各部门要不折不扣把各项优化措施落实到位。

丰南区关于做好新疆喀什地区来丰返丰人员管理工作的通告
〖壹〗、丰南区新冠肺炎疫情防控工作领导小组办公室关于做好当前新疆喀什地区来丰返丰人员管理工作的通告近日,新疆喀什地区爆发新冠肺炎疫情,截至10月26日24时 ,已发现新冠肺炎无症状感染者164例。
〖贰〗、现就有关要求通告如下:严格落实自主报备 。风险地区人员提前报备。7日内有高 、中、低风险区旅居史或社会面出现本土阳性感染者的县旅居史的来返丰人员,务必提前向目的地村居、企业、工作单位或入住宾馆报备。其他人员落地报备 。
〖叁〗 、为切实做好春节期间疫情防控工作,持续巩固丰南区来之不易的疫情防控和经济社会发展成果 ,保障全区人民群众健康安全过节,现将有关事项通告如下:倡导就地过年,非必要不出行。每逢佳节倍思亲 ,特别是在新春佳节即将到来之际,广大群众思念家乡、思念亲人的心情越发急切。
发表评论