低风险疫情地区有哪些(低风险地区有哪些 最新)
2022广州低风险地区有哪些?
022年广州全市各区均为疫情低风险地区。以下为详细说明:低风险地区范围:2022年广州全市包括越秀区 、海珠区、荔湾区、天河区、白云区 、黄埔区、番禺区、花都区 、南沙区、从化区、增城区在内的所有区,均被划定为低风险地区 。

022年2月16日广州疫情最新消息显示 ,当地均为低风险地区,疫情主要分布在南沙区和花都区。具体信息如下:广州疫情风险等级情况整体风险等级:截至2022年2月16日上午9时,广州海珠 、荔湾、天河、白云 、黄埔、南沙、番禺 、花都、从化、增城十个区均为低风险地区。
当前风险等级情况根据公开信息,自2022年4月22日起 ,广州市白云区此前划定的3个中风险地区(三元里大道鸿盈汇大厦、人和镇迪鹿酒吧 、黄石街道江夏灯饰建材城)已全部调整为低风险地区。截至最新通报,全市范围内无中高风险地区,整体处于低风险状态 。
中风险地区调整情况:根据广东省新冠肺炎防控指挥办疫情防控组相关通知 ,经广州市新冠肺炎防控指挥办同意,自2022年4月22日起,广州白云区的三元里大道1008号鸿盈汇大厦、人和镇穗和东大街12号205 - 208迪鹿酒吧、黄石街道黄石东路488号江夏灯饰建材城3个区域由中风险地区调整至低风险地区。
湖北疫情高中低风险地区划分
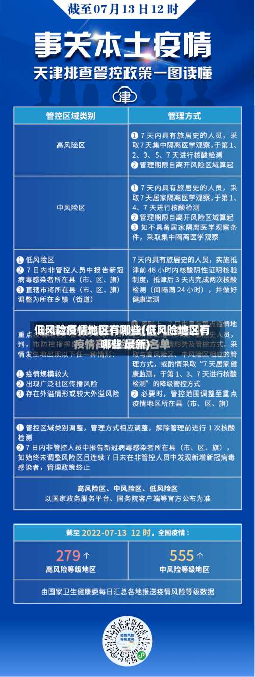
〖壹〗 、月29日 ,湖北首次发布《湖北省县(市、区)新冠肺炎疫情风险等级评估报告》,截至2020年2月28日24时,全省低风险县(市、区)11个 ,中风险县(市 、区)34个,高风险县(市、区)58个。 具体评估情况如下:评估标准低风险地区:无确诊病例或连续14天无新增确诊病例的县(市、区)被划定为低风险地区 。
〖贰〗 、高风险地区:累计病例超过50例,14天内有聚集性疫情发生为。
〖叁〗、高风险区域:指的是累计新冠病例超过50例 ,同时〖Fourteen〗、天内是有聚集性疫情出现。中风险区域:14天内有新增加确诊病例,且累计新冠肺炎确诊病例不会超过五十例;合计新冠确诊病例超过了50例,14天内未出现聚集性疫情 。低风险地区:无确诊的病例,或者持续14天没有新增加确诊的病例。
〖肆〗 、法律分析:所谓分区分级精准复工复产就是对湖北省、北京市以外的地方依据疫情严重程度 ,以县级为单位划分为低风险地区、中风险地区和高风险地区三类。
〖伍〗、湖北省以县域为单位分区分级分类分时推进企业复工复产,并继续延迟学校开学,具体措施如下:分区分级分类分时推进企业复工复产风险区域划分:全省以县域为单位划分低 、中、高风险区 ,实施差异化防控,企业分类分时有条件复工复产,具体行业企业实行灵活动态管理 。
〖陆〗、襄阳最新疫情风险等级截至近来 ,襄阳全域均为低风险。?疫情风险等级怎么划分:(一)高风险地区:累计病例超过50例,14天内有聚集性疫情发生。(二)中风险地区:14天内有新增确诊病例,累计确诊病例不超过50例 ,或累计确诊病例超过50例,14天内未发生聚集性疫情 。
哪些地区是低风险的?
〖壹〗 、低风险地区的定义基于县市区层面,当区域内没有确诊病例或者连续14天无新增病例时 ,被认为是低风险。若14天内新增病例不超过50例,即使累计病例超过50例,只要未出现聚集性疫情,仍归类于中风险。然而 ,一旦累计病例超过50例且在14天内发生聚集性疫情,该地区将被判定为高风险。
〖贰〗、低风险地区的定义主要基于行政区域内疫情的活跃程度 。当一个地方连续14天无新增确诊病例,或者没有任何确诊病例时 ,它被认定为低风险区县。这样的地区在采取基本防控措施后,其防控策略相对宽松。
〖叁〗、上海低风险地区名单一览表 (更新时间:2022年12月12日0时) 行政区风险名单 静安区江宁路街道(高风险区除外) 彭浦镇街道(高风险区除外) 临汾路街道(高风险区除外) 闵行区梅陇镇(高风险区除外) 嘉定区江桥镇(高风险区除外) 高风险区所在街道(镇)的其他地区为低风险区 。
〖肆〗 、低风险区划定标准:低风险区是指中高风险区所在的县(市、区、旗)的其他地区。
〖伍〗 、北京朝阳区是低风险地区。但是位于朝阳区六里屯街道八里庄北里东社区、朝阳区小红门乡肖村是中风险地区 。最新疫情高中低风险等级区域的划分标准是什么 什么是高中低风险地区 高风险区域:指的是累计新冠病例超过了50例,同时14天内是有聚集性疫情发生。
〖陆〗、即以县市区为单位 ,无确诊病例或连续14天无新增确诊病例为低风险地区。14天内有新增确诊病例,累计确诊病例不超过50例,或累计确诊病例超过50例 ,14天内未发生聚集性疫情为中风险地区 。累计病例超过50例,14天内有聚集性疫情发生为高风险地区。

重庆三地调整为低风险区,分别是哪些地区?
个人防护建议:无论是否需要核酸检测,建议全程规范佩戴口罩 ,保持社交距离,减少聚集活动,降低感染风险。总结:当前从重庆前往上海的核酸检测要求取决于重庆的风险等级 。若存在中风险地区,需进行2次核酸检测;若为低风险地区 ,则无需检测。出行前务必确认最新政策,并遵守目的地健康管理规定。
个街道。通过查询重庆江北低风险区导致,截止到2022年12月8日重庆江北的低风险区有4个街道 ,分别是:石马河街道 、华新街街道、观音桥街道、五里店街道 。低风险区指的是高风险区所在的县除去高风险区以外的地区。
根据当前巴南区疫情防控工作需要,按照《新型冠状病毒肺炎防控方案》《关于进一步优化新冠肺炎疫情防控措施科学精准做好防控工作的通知》相关规定,经市、区两级专家组研判和区疫情防控指挥部研究 ,并报请市疫情防控指挥部批准,现将我区部分高风险区调整为低风险区。
【高风险区解除消息】11月22日,江北区部分高风险区调整为低风险区 。
此次调整后 ,九龙坡区有2个高风险区 、3个中风险区和3个低风险区。
发表评论